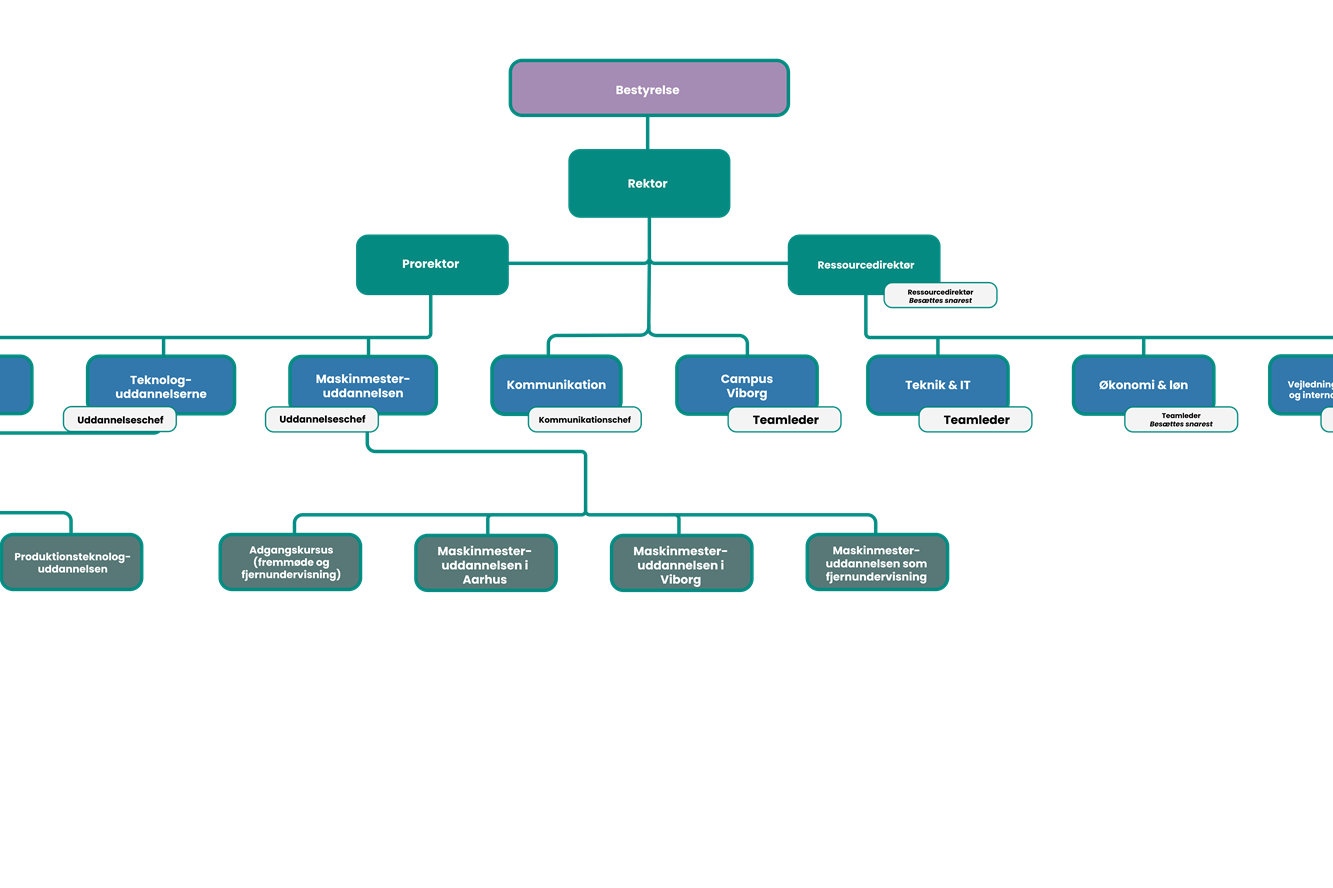
Organisation
På Aarhus Maskinmesterskole er organisationen meget flad. Herved skabes et godt udgangspunkt for, at den enkelte medarbejder kan tage ansvar inden for sit kompetenceområde.
Find organisationsdiagrammet her: Download organisationsdiagram
